#前言#
集成电路是信息技术产业的核心,是支撑经济社会发展和保障国家安全的战略性、基础性和先导性产业,在国民经济关键领域中起着关键作用。
“全国大学生集成电路创新创业大赛”以服务集成电路产业发展需求为导向,以提升产业人才培养质量为目标,打造产学研用协同创新平台,将行业发展需求融入教学过程,提升在校大学生创新实践能力、工程素质和团队协作精神,助力我国集成电路产业健康快速发展。
根据工业和信息化部人才交流中心《关于举办2026年第十届集创赛的通知》,以下是2026年第十届集创赛报名及校内选拔赛相关事宜。
参赛须知
1.学生自行组队报名,允许跨校组队,每个团队1-3人,每队指导老师1-2位。
2.队长为广东工业大学全日制在校本科生、研究生(硕士及博士)且团队所属院校为广东工业大学,团队成员均是本科生及以下的参赛团队划入A组,团队成员中有一名或一名以上为研究生(硕士/博士)的参赛团队划入B组。获奖证书将注明团队组别,本科生身份确认以报名时状态为准。
3.所有报名参赛的队伍均需参加校内选拔赛。
4.即日至3月30日,在大赛官方报名平台“赛氪”(http://univ.ciciec.com/col.jsp?id=115)注册报名后,在报名系统中下载报名表,由指导老师签字后交至集成电路学院团学学策部统一盖章。
大赛使用第三方平台“赛氪”报名(报名流程如下图),该平台仅作为报名使用,请参赛团队参赛期间保持关注官网(http://univ.ciciec.com)、大赛微信公众号(全国大学生集成电路创新创业大赛)获取最新通知。

图 | 赛氪报名流程
第十届集创赛报名要求
1.各参赛队伍需在3月20日之前上交报名表用于院校盖章,集成电路学院团学学策部将于3月20日统一收取,择日进行补交(时间地点将会在QQ交流群通知)。
2.各参赛队伍需在4月20日前将本团队参赛作品提交到邮箱gdutjcxc2025@163.com
4.决赛答辩时间地点将在QQ交流群通知。
5.请确保参赛团队至少一名成员添加赛事通知群及对应杯赛群:
官方第十届集创赛通知群(QQ群):
一群:1044566386
二群:306539943
如已有群满员后将另行开设新群,请在进群后请实名修改群昵称学校+姓名,未按要求修改将可能被移出群。
第十届集创赛企业命题交流通知群(钉钉群):
(加群方式见下方示意图)
题目 钉钉群号
“竞业达”企业命题 168485006838
“龙芯中科”企业命题 165930003679
“七星微”企业命题 163855010742
“曾益慧创”企业命题 165455006840
“胜达克”企业命题 167535002960
“信诺达”企业命题 169285006162
“雨骤(恩捷伦®)”企业命题 164970005476
“北方华创”企业命题 165455006855
“加速科技”企业命题 165930003717
“同惠”企业命题 162255012169
“奥施特”企业命题 163845012726
“紫光教育”企业命题 168805006406
“国家集创中心”命题 165600012144
“青软晶尊”企业命题 163535012199
“芯海”企业命题 171205004000
“IEEE”命题 118415043721
“法动”企业命题 163205012541
“Robei”企业命题 165760012252
“华大九天”企业命题 172005003006
“叩持”企业命题 119525042681
“思特威”企业命题 164800012765
“算能”企业命题 172480003921
“中科芯”企业命题 168175002836
“复旦微”企业命题 130085038764
“皓耀”企业命题 162415012972
“中科亿海微”企业命题 165760012277
“紫光同创”企业命题 167680006643
“飞腾”企业命题 165765011153
“曦智科技”企业命题 168160006756
产业链创新成果命题 136815032244
芯片设计成果命题 158730012543
芯片应用成果命题 168160006764
“华强x昇腾”企业命题 165615006349
“雄芯院”命题 165280012893

图 | 钉钉pc端加群方式

图 | 钉钉移动端加群方式
校内选拔赛要求
大赛设置校内选拔赛环节,所有的参赛队伍必须参加校内选拔赛,后续将根据校内选拔赛结果,确定进入初赛环节名单。具体评选形式将于后续于校赛qq咨询群,校内选拔赛成绩不计入后续比赛结果。
决赛队伍所需提交文件:
1.队伍信息(赛题、队伍编号、成员名单、学号以及联系方式);
2.答辩PPT(项目介绍、关键技术介绍、性能指标等),PPT中需简单说明参赛杯题目及评分标准;
3.相关技术文档、设计资料(PDF形式),用于说明本队成果
赛道设置
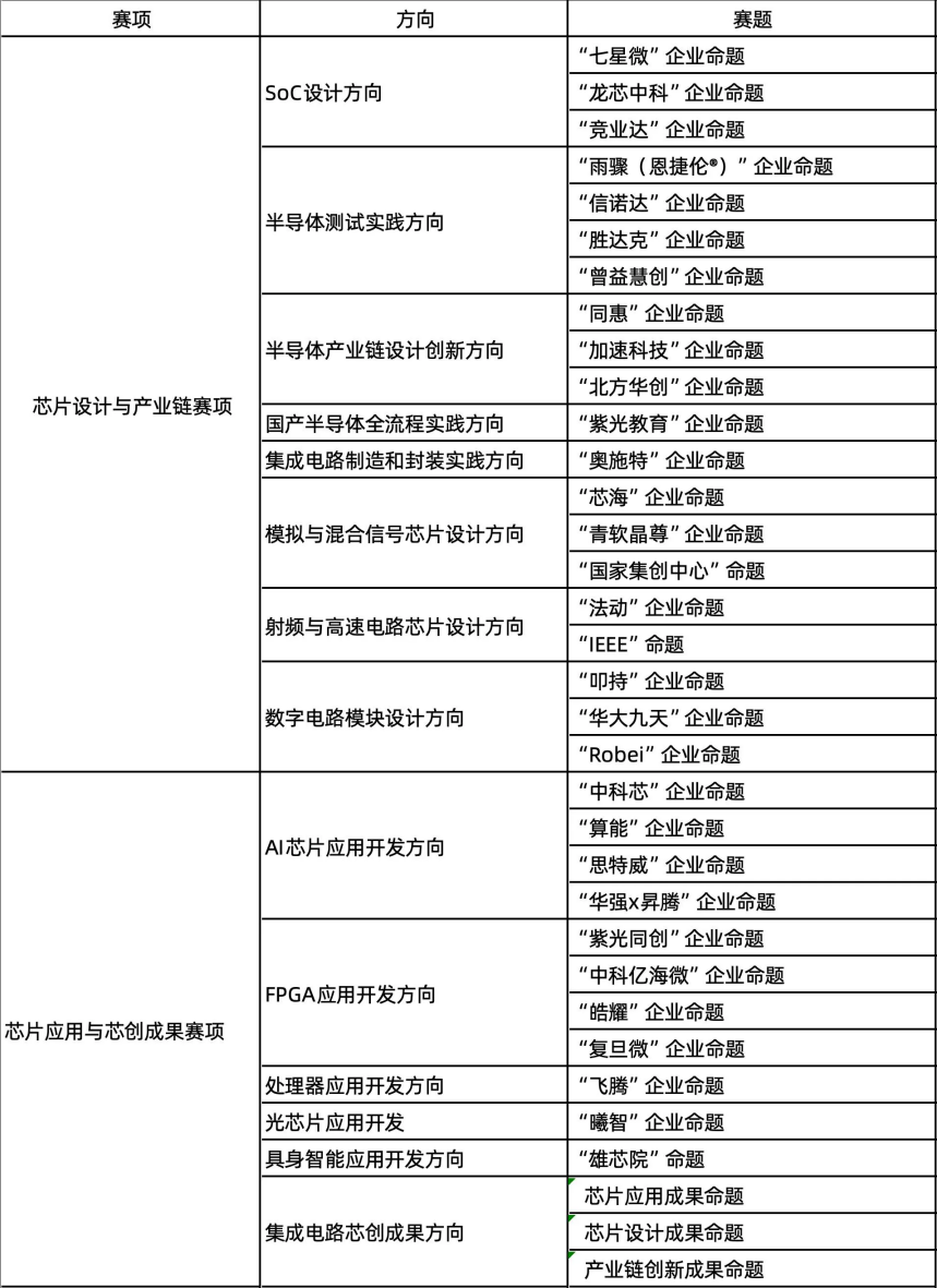
本届大赛共分共分为14个技术方向,34个企业命题。具体题目详情可登录大赛官网查看。

图 | 集创赛赛题
注意事项
1.集创赛报名系统上需要填写校赛负责人老师的姓名信息应为(下附模板):
姓名:谢松强
电话:020-39322661
院系:集成电路学院
职务:辅导员

2. 请我校参加集创赛的团队至少有一人加入广东工业大学集创赛交流通知群(下附二维码,群号:1087483589),进入群聊请修改备注为:学院+姓名+赛题,了解更多有关集创赛的相关信息,咨询疑问。

图 | 广东工业大学第十届集创赛答疑交流群
3.参加本届集创赛,需先参与校内选拔赛。只有通过校赛选拔并获得推荐,才有资格参加后续的初赛及分赛区决赛。未经校赛选拔的队伍将无法参与后续赛事。
4.参赛费用为赛事主办方统一收取,以参赛团队为单位,每队缴纳300元押金,若队伍未通过校内选拔赛及初赛,队伍押金退回,通过初赛的团队押金转为参赛费,弃赛队伍不予退还。参赛费通过赛事报名平台“赛氪”统一缴纳,收款方显示为“环球赛乐(北京)科技有限公司”。大赛运营方开具电子发票,发票项目为“赛事服务费”,发票备注“全国大学生集成电路创新创业大赛参赛费”
5.更多报名相关事宜请查阅集创赛官方报名指南